炒房客无眠!深圳要征房地产税?回应来了!代持炒房,中一套狂赚500万,官方火速出手
原标题:炒房客无眠!深圳要征房地产税?回应来了!代持炒房,中一套狂赚500万,官方火速出手
深圳的房地产市场的风吹草动,向来特别受人关注。
最近,深圳新房市场的一些炒房现象频上热搜,“房产代持”这种存在巨大风险的现象也再次进入视野。
图片来源:摄图网
深圳住建局:坚决打击市场投机炒作行为
近日,深圳华润城润玺一期摇号过程中的“万人抢房”、“众筹打新”现象引发媒体关注。面对持续发酵的舆论,深圳官方进行了回应。
11月30日,据媒体报道,深圳市住房和建设局局长、党组书记张学凡表示,政府主管部门高度重视媒体反映的代持炒房等情况,正在调查处理中,一旦发现存在违规行为,将依法依规严肃处理。
张学凡表示,深圳坚决贯彻落实“房子是用来住的,不是用来炒的”定位,坚决落实中央房地产调控政策,严格执行7月15日出台的“新深八条”规定。针对当前一二手房价格倒挂以及媒体反映的代持炒房等情况,政府部门正在研究综合调控政策,坚决打击市场投机炒作行为。同时,进一步加大住房供应与保障力度,加快构建多主体供应、多渠道保障、租购并举的住房供应和保障体系,努力让市场进一步回归理性,促进深圳房地产市场平稳健康发展。
另据南方日报报道,近日,关于深圳自明年1月1日起将开征房地产税的消息在坊间流传。该消息称,深圳将自明年1月1日起试点征收房地产税,征收对象为深圳市、深汕合作区区域内的商品住房。11月30日晚,南方日报记者向深圳市住建局有关人士求证,该人士否认这一消息,并说明该消息为谣言。
11月24日,深圳华润城润玺一期进行了公证摇号,这个楼盘的均价为13.2万/平米,总价区间在1184万元-2984万元之间,销售方案明确优先满足无房居民家庭购房需求,根据在深圳缴纳个人所得税或社会保险时间长短等因素筛选入围者。该楼盘最终有9690人参与摇号,得房率约12%。
由于新房与周边二手房倒挂幅度较大,中签一套该项目住宅可赚取约500万元的“差价”。这样巨大的套利空间,催生了深圳“打新”一族各种魔幻操作,除了“众筹买房”、高杠杆贷款外,请人“代持”买房的不在少数。
据每日经济新闻(微信号:nbdnews)记者了解到有一位上市公司高管通过找人代持,摇中了3个号,一下要拿出1000多万元。
候场的购房者们(图片来源:每经记者 甄素静 摄)
一位已无购房名额的业内人士告诉记者称,他这次也要去选房,是跟几个朋友一起的,别人的名额,他们占股份。还有人向记者爆料称,他所知道的一位老板认筹了15个号,均是其公司员工的购房名额。老板与员工各出一半认筹资金,各还一半月供。双方约定工作满数年后,员工回购老板的份额,这样老板和员工均得了利。
楼盘纷纷提示代持风险
为了“炒房”套利,不惜采用高风险的代持购房,这样的现象显然与“房住不炒”理念背道而驰。
11月28日,新华社发文,点名华润城润玺一期,称“抑制楼市‘打新热’需要‘硬核’举措”。
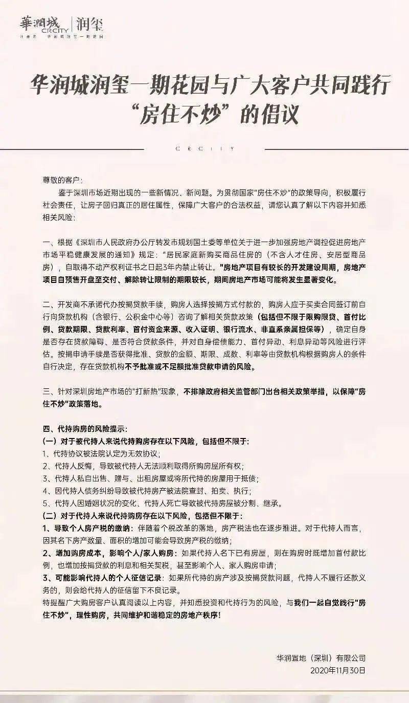
据财联社,11月30日晚,华润城润玺一期发布《与广大客户共同践行“房住不炒”的倡议》。文中称“针对深圳房地产市场的’打新热’现象,不排除政府相关监管部门出台相关政策举措,以保障“房住不炒”政策落地,并提示代持购房风险。
同日,深圳另一个新楼盘“万科瑧山海”发布了一则倡议书,称:鉴于深圳市场出现的一些新情况、新问题,为贯彻国家“房住不炒”的政策导向,保障客户的合法权益,请客户在购买“瑧山海家园”注意相关风险。倡议书还用相当大篇幅的内容对“代持购房”进行了风险提示。
据中国证券报报道,11月26日,万科瑧山海家园在深圳市房地产信息平台上公布了备案信息,此次备案260套住宅及47套商业。住宅主推户型建面约127-190.7㎡,均价约10.6万/㎡,单价区间9.2-13.4万/㎡,总价区间约1174-2556万/套(规定不得强制搭售装修等服务并收取费用)。
该备案价格要远低于此前的吹风价,也同样低于购房者的心理预期。据悉,由于新房“限价”,该楼盘开盘价与周边二手房单价倒挂约5万元/平米。
对于代持风险和处置方式,华商律师事务所律师周争锋表示,风险是实打实存在的,想规避,无解。他提示实际产权人留存水电煤气、物业管理费等连续不间断的缴纳证据,证明对代持房产一直占有使用。如果房屋出租,租赁合同的主体一定是实际产权人,以实际产权人的名义与租客签订租赁合同。实际产权人想通过自己和代持人签订虚假租赁合同的方式锁定房产权益的想法,不切合实际,因为依法房产抵押后签订的租赁合同无法对抗法院的查封拍卖。
据证券报时报网,易居研究院智库中心研究总监严跃进表示, “代持炒房”现象的出现,说明在购房资格审核方面还是有漏洞。此次深圳官方进行回应,也依然说明当局对于深圳房地产异常现象的关注。严跃进建议,对于此类购房的实际认购者等需要进行核查,建议通过签字等方式进行,约束此类住房后续的转让或更名。同时对于涉嫌代持的人,后续应该取消在深圳的购房资格等,这样才能形成威慑力。
网传深圳将开征房产税,当地回应
深圳楼市的火热让当地将开征房地产税的传闻不胫而走。
11月30日,据第一财经报道,深圳市住房和建设局一位雷姓工作人员就此事表示:“外部流传的消息来源不明,我们不做任何回应,一切以我们局发布的官方消息为准。”
据报道,从流传出的“深圳市房地产税征收试点运行方案”内容来看,其对征收对象、征收时间、免征对象、征收税率有详细的描述。征收时间是2021年1月1日起试点运行,征收税率根据居民拥有的住房套数或面积不同而不同。如,针对拥有4套及以上住房的,第4套(产权人指定;未指定则默认为按时间顺序第3套获取产权的住房)按照市场评估值*4.5%/年的税额核定征收。
图片来源:网传方案截图
值得注意的是,网传方案显示是“报送中央住建局审批稿”,而据公开材料显示,我国当前并无“中央住建局”这一部门存在。
据澎湃新闻报道,近日,财政部部长刘昆在题为《建立现代财税体制》的文章中表示,按照“立法先行、充分授权、分步推进”的原则,积极稳妥推进房地产税立法和改革。
11月25日,国务院副总理、国务院金融稳定发展委员会主任刘鹤在《人民日报》撰文指出,房地产业影响投资和消费,事关民生和发展。要坚持房子是用来住的、不是用来炒的定位,坚持租购并举、因城施策,完善长租房政策,促进房地产市场平稳健康发展。
一天后的央行第三季度货币政策报告中也提出,牢牢坚持房子是用来住的、不是用来炒的定位,坚持不将房地产作为短期刺激经济的手段,坚持稳地价、稳房价、稳预期,保持房地产金融政策的连续性、一致性、稳定性,实施好房地产金融审慎管理制度。

